Microsoft, Windows Subsystem for Linux‘ı (WSL) resmen açık kaynaklı hale getirdi.
WSL, geliştiricilerin değiştirilmemiş Linux komut satırı araçlarını, yardımcı programlarını ve uygulamalarını, geleneksel bir sanal makine veya çift önyükleme kurulumuna gerek kalmadan doğrudan Windows üzerinde çalıştırmasına olanak tanıyor.
WSL’nin ilk sürümü 2016’da tanıtıldı ve Windows çekirdeği içinde bir uyumluluk katmanı olarak uygulandı. Sistem çağrıları uyumluluğunu ve performansını iyileştirmek için 2019’da WSL 2 piyasaya sürüldü; bu sürüm, hafif bir sanal makinede çalışan gerçek bir Linux çekirdeğinden yararlandı. WSL ekosistemi geliştikçe (GPU hızlandırma, wslg ile Linux GUI uygulamaları ve systemd desteği eklendikçe), WSL’nin Windows işletim sisteminden ayrılması gerektiği ortaya çıktı. 2021’de WSL bağımsız bir kod tabanına ayrıldı ve ilk kez Microsoft Store’da 0.47.1 sürümü olarak yayınlandı. Bu bağımsız paket üzerinde geliştirmeler devam etti ve 2022’de ilk kararlı sürüm sunuldu. Windows 11 24H2, kullanıcıları yerleşik WSL’den yeni WSL paketine geçiren ilk Windows derlemesi oldu. Microsoft, geçişi kolaylaştırmak için en son paketin isteğe bağlı indirilmesini sağlamak amacıyla wsl.exe’yi Windows görüntüsünde tuttu. WSL 2.0.0, ağ yansıtma (mirrored networking), DNS tünelleme, oturum 0 desteği, proxy desteği ve güvenlik duvarı entegrasyonu gibi büyük iyileştirmeler getirdi. Microsoft’tan Pierre Boulay, “Topluluğun kaynak koda erişimi olmadan WSL’ye ne kadar katkıda bulunduğunu gördük. Artık topluluk doğrudan projeye kod katkısı yapabileceğine göre, WSL’nin nasıl gelişeceğini görmek için sabırsızlanıyoruz.” dedi. Artık geliştiriciler, WSL kaynak koduna GitHub üzerinden erişebilir, kaynaktan derleyebilir, düzeltme ve özellik katkıları yapabilir ve sürekli gelişimine katılabilir.Windows Subsystem for Linux (WSL) Nedir?
Windows Subsystem for Linux (WSL), Windows makinenizde ayrı bir sanal makineye veya çift önyüklemeye gerek kalmadan Linux ortamı çalıştırmanızı sağlayan bir Windows özelliğidir. WSL, aynı anda hem Windows hem de Linux kullanmak isteyen geliştiricilere kesintisiz ve verimli bir deneyim sunmak üzere tasarlanmıştır.
WSL ile Neler Yapabilirsiniz?
- Çeşitli Linux dağıtımlarını yükleyip çalıştırabilirsiniz: Ubuntu, Debian, Kali gibi dağıtımları Microsoft Store’dan otomatik güncellemelerle kurabilir, Store’da bulunmayan dağıtımları içe aktarabilir veya kendi özel Linux dağıtımınızı oluşturabilirsiniz.
- Dağıtıma özel izole bir Linux dosya sisteminde dosyalarınızı saklayabilirsiniz.
- BASH gibi komut satırı araçlarını çalıştırabilirsiniz:
grep,sed,awkgibi temel BASH komutlarını veya diğer ELF-64 ikili dosyalarını kullanabilirsiniz. - Bash betikleri ve GNU/Linux komut satırı uygulamalarını çalıştırabilirsiniz:
- Araçlar: vim, emacs, tmux
- Diller: NodeJS, JavaScript, Python, Ruby, C/C++, C# & F#, Rust, Go vb.
- Servisler: SSHD, MySQL, Apache, lighttpd, MongoDB, PostgreSQL
- Kendi GNU/Linux dağıtımınızın paket yöneticisiyle ek yazılımlar kurabilirsiniz.
- Unix benzeri bir komut satırı kabuğundan Windows uygulamalarını çağırabilirsiniz.
- Windows üzerinde GNU/Linux uygulamalarını çalıştırabilirsiniz.
- GNU/Linux grafik uygulamalarını doğrudan Windows masaüstünüzde entegre şekilde kullanabilirsiniz.
- Cihazınızın GPU’sunu, Linux üzerinde çalışan Makine Öğrenimi iş yüklerini hızlandırmak için kullanabilirsiniz.
WSL, geliştiricilere esneklik ve güçlü bir araç seti sunarak Windows ve Linux dünyalarını sorunsuzca birleştirir.
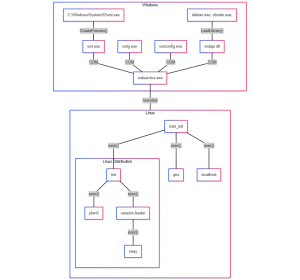
Bileşenlere Genel Bakış
WSL, bir dizi dağıtım bileşeninden oluşur. Bu bileşenlerin bir kısmı Windows içinde, bir kısmı ise WSL 2 sanal makinesinin içinde çalışır.
Windows Tarafında Çalışan Bileşenler
- wsl.exe: WSL yönetimini sağlayan ana komut satırı aracı.
- WSL Daemon (wslservice.exe): Arka planda çalışarak WSL işlemlerini yönetir.
- P9 Dosya Sunucusu (p9rdr.sys, p9np.dll): Windows ve Linux arasında dosya paylaşımını sağlar (
\\wsl.localhostüzerinden).
WSL 2 Sanal Makinesi İçinde Çalışan Bileşenler
- Linux Çekirdeği: Microsoft tarafından optimize edilmiş özel bir Linux çekirdeği.
- Systemd (isteğe bağlı): Linux servis yönetimi için kullanılır.
- Dağıtıma Özel Kullanıcı Alanı Araçları: Paket yöneticileri (apt, dnf, pacman) ve diğer dağıtım araçları.
Bu mimari, Windows ve Linux’un entegre çalışmasını sağlarken, performans ve uyumluluğu en üst düzeye çıkarır.
![]()
